相关法律法规学习资料:建设项目环境影响评价
命题规律解读
本章的命题规律主要体现在:
1.环境影响评价分类管理中类别确定的原则是本章的重点内容,注意掌握。
2.环境影响评价中环境敏感区的界定,是一个很好的命题素材,留意在此出现不定项选择题。
3.关于建设项目环境影响评价的公众参与的规定,也是本章重点内容,经常会在考试中出现。
4.《建设项目环境保护管理条例》和《中华人民共和国环境影响评价法》中有关建设项目环境影响评价文件的报批和审批时限的规定,是一个重要的命题点。
5.关于建设项目环境影响评价文件重新报批和重新审核的规定,也是必考的内容。
6.关于建设项目环境影响后评价的有关规定也是一个很好的命题素材。
7.建设项目环境影响评价中,建设单位及其工作人员违反法律应承担的法律责任,也是本章的重点内容之一,必定会在考试中出现。
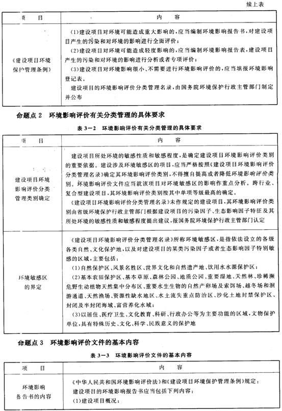
命题点解读命题点1环境影响评价分类管理的原则规定表3—1环境影响评价分类管理的原则规定
